●
三级结核病专科医院
●
北京结核病诊疗技术创新联盟理事单位
咨询电话:0431-82351019(工作时间)0431-82350950(非工作时间及节假日)
首页
|
医院概况
医院简介
院长致辞
领导班子
医院文化
医院荣誉
医疗设备
联系我们
|
新闻中心
医院动态
公示公告
健康科普
|
科室介绍
临床科室
医技科室
|
名医推荐
临床专家
医技专家
|
就诊指南
出诊信息
就医流程
医保服务
预约挂号
|
党建动态
党团活动
学习平台
|
临床医疗
科研成果
法律法规
核心制度
|
护理天地
|
招标采购
调研公告
招标公告
您所在的位置
首页
>>
新闻中心
>>
公示公告
新闻中心
医院动态
公示公告
健康科普
预约挂号
专家介绍
科室设置
就医指南
公示公告
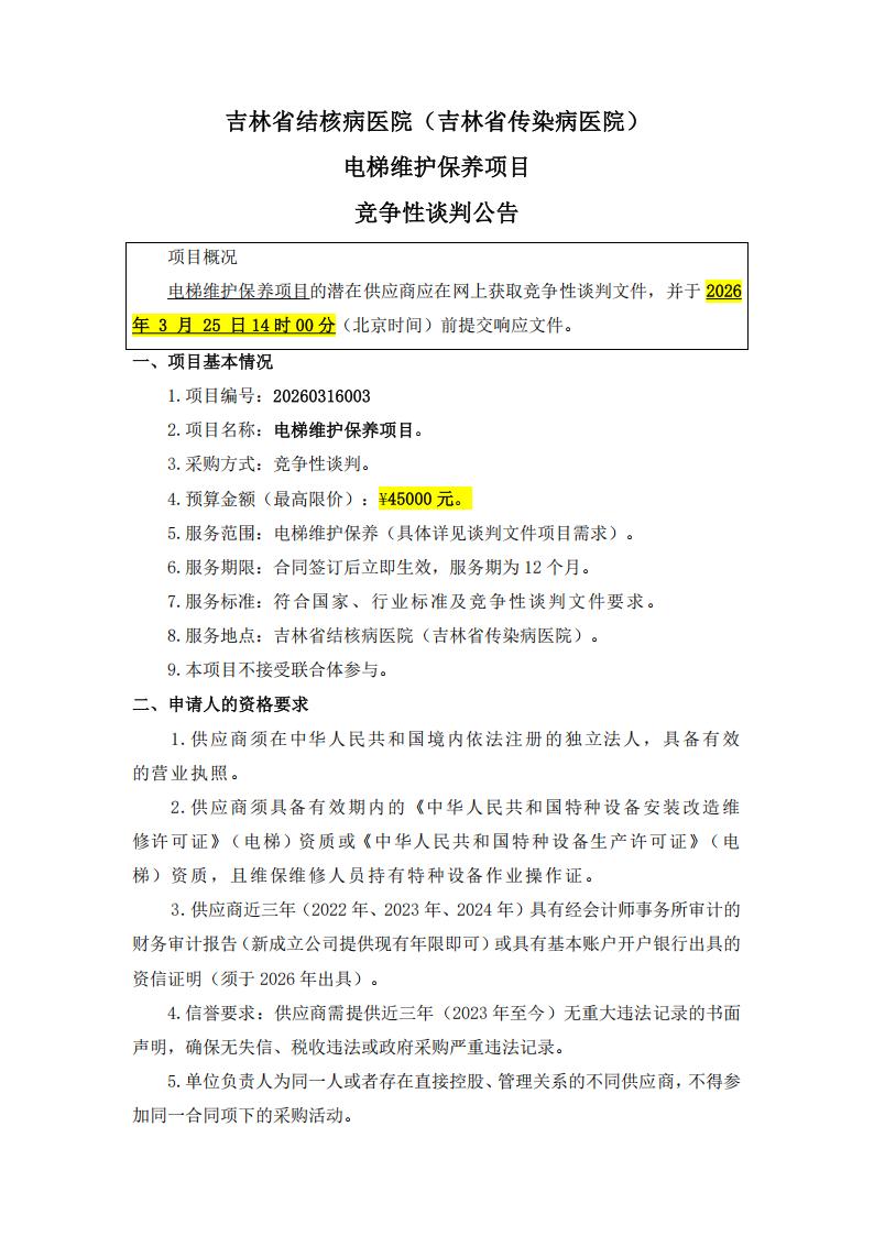
吉林省结核病医院(吉林省传染病医院) 电梯维护保养项目 竞争性谈判公告
COPYRIGHT © 2017 版权所有
吉林省结核病医院(吉林省传染病医院)
网站设计:
中诺科技
网络带宽:
中诺云
吉ICP备17008451号-1
统一社会信用代码:1222000041275532X4
医院地址:吉林省长春市九台区文卫路80号
联系电话:0431-82351019、82350950
传 真:0431-82324677